Откатные ворота на нашем сайте
Откатные ворота
Откатные (сдвижные) ворота состоят из одного полотна, которое при открывании сдвигается в сторону. Не следует путать их с раздвижными воротами, состоящими из двух половин, которые раздвигаются в разные стороны. Эти конструкции принципиально различны по исполнению.
- С верхним подвесом.
- С нижним подвесом.
- С боковым подвесом.
Ворота с верхним подвесом видел в прошлом каждый, кто проходил мимо завода. Это монументальное сооружение, наверху мощная балка, прикрытая от дождя двухскатной крышей. По балке катаются роликовые тележки, на одной стоит привод с редуктором от кран-балки, она таскает за собой кабель. К этим тележкам подвешено полотно ворот. Все сделано силами самого завода, из старой списанной кран-балки. Поскольку из старой, то ролики регулярно застревают. Сделать ворота маленькими нельзя, т. к. верхний подвес задает верхний габарит транспорта, въезжающего в ворота. Вот и получается нечто огромное.
Ворота с нижним подвесом открыты сверху, их можно сделать низкими и лёгкими. У них снизу на полотне опорный ролик, он катается по наземной направляющей, проходящей через проезд. А наземная направляющая регулярно забивается снегом, льдом и просто грязью, так что её приходится все время чистить. Но даже несмотря на чистку, ролики периодически слетают или заклиниваются в направляющей. Кроме того, соль очень быстро выводит из строя направляющую и подшипник ролика. Такие ворота непригодны для российской зимы.
На сегодняшний день все новые откатные ворота делаются исключительно с боковым подвесом. Они не имеют недостатков двух предыдущих схем, так как открыты сверху и снизу.
Но, так как ворота с боковым подвесом крепятся сбоку от проезда, они создают довольно большую асимметричную нагрузку, которая стремится выломать подвес из фундамента, а фундамент из грунта. Для уменьшения нагрузки к полотну ворот сбоку добавляется противовес в виде неработающей части створки — так называемая консоль. В результате полная ширина полотна ворот примерно в полтора раза превышает ширину проезда. Это увеличивает вес и стоимость. Кроме того, сбоку от проезда со стороны отката необходимо свободное место, и немалое. Например, для проезда в 4 метра нужно место около 6 метров. Необходимо мощное бетонирование на глубину свыше глубины промерзания (для Ленобласти нормативная глубина промерзания составляет 1,5 м). Большая масса бетона противостоит переменным нагрузкам, стремящимся вывернуть край фундамента из грунта.
Такова плата за надёжность. Опыт показал, что откатные ворота других типов в условиях Ленобласти нормально не работают. Нормально
в данном случае — это в автоматическом режиме. Это значит, что электропривод разумной мощности гарантированно сдвинет ворота в любую погоду, под снегом и льдом. Ниже приведены чертежи, поясняющие устройство ворот с боковым подвесом.
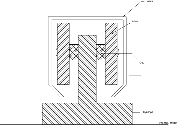
![]() | ![]() |
| Роликовая станция | Фрагмент балки (шины) |


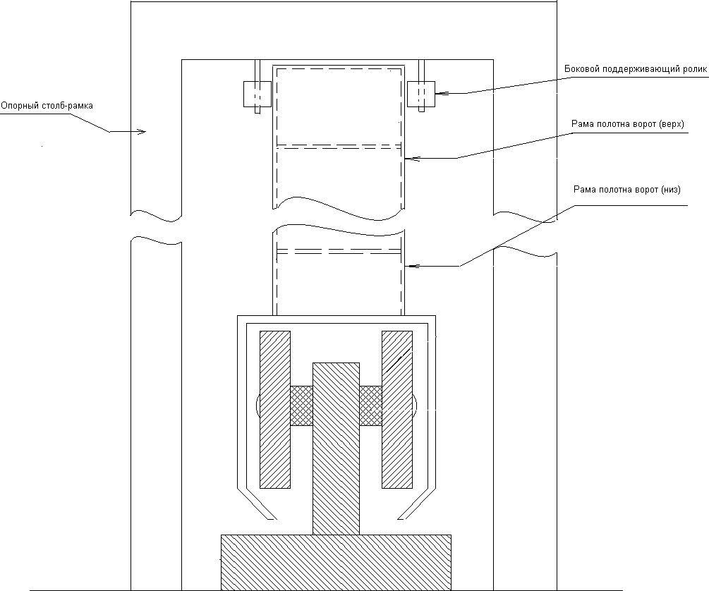
Ворота с боковым подвесом катаются на роликах. Эти ролики неподвижны, т. е. не сдвигаются вместе с полотном (хотя, конечно, вращаются и оснащены подшипниками). Изюминка конструкции состоит в том, что ролики скрыты внутри шины (мощной трубчатой балки с разрезом снизу по всей длине). Сверху на балке приварено собственно полотно ворот. Через разрез оси роликов крепятся к неподвижному основанию — суппорту, который составляет одно целое с закладными деталями фундамента. Вся эта конструкция находится сбоку от проезда, не имея в проезде опоры ни сверху, ни снизу. Полотно, как гигантский язык, выползает сбоку в проезд. Поддержку за край полотно получает лишь в полностью закрытом состоянии, когда нижний угол ворот заходит в приёмную ловушку и слегка приподнимается, разгружая ролики.
Для того, чтобы ворота не валились на бок, наверху ставятся поддерживающие ролики. Они крепятся или к П-образному столбу-рамке (как на рисунке), или, если в подходящем месте уже есть столб забора, то к нему одним концом варится короткая горизонтальная планка с креплениями для роликов. Не так красиво, но экономно.
Общий вид откатных ворот можно посмотреть, например, в Галерее, под надписью Токсово, частный коттедж
. На снимках хорошо видна конструкция и детали.

